Logo Archinisis
Archinisis Performance Analysis

Help

Webapp Overview

Dashboard

The webapp stores all the recorded data. Each measurement is attributed to a place, athlete, and training session. Individual athlete's data can then be found under the corresponding training session.

Screenshot of the webapp dashboard
Screenshot of the webapp dashboard. On the left is the overview over all training sessions, split into teams and ordered by date. On the right is the list of all places and athletes. Clicking on a measurement session opens a list of all the athletes measured during this session.

Measurement

A measurement is divided into so-called segments. Each segment marks one part of a measurement and tells the webapp that his part is important and should be analyzed in-depth. Performance information is only be provided for these segments. This allows to ignore irrelevant parts, such as warm-up or cool-down.

Screenshot of one alpine skiing measurement
Screenshot of one measurement of alpine skiing. On the top is the list of all segments that were kept for in-depth analysis. The graph on the bottom shows a zoomed view of the complete measurement. The blue line is the raw GNSS speed, the horizontal axis (x-axis) is the time in seconds since the sensor was switched on nd the vertical axis (y-axis) is the speed. The areas shaded in blue mark the segments listed above.

Segment

All the data analysis and feedback is then done with these segments: one can display the performance parameters for each segment individually or compare two (or more) segments. Each sport has its own performance feedback: what is shown for alpine skiing is different from cross-country skiing or athletics, for example.

Screenshot of one cross-country skiing
Screenshot of one segment of skating cross-country skiing. Here only the top part of the segment view is shown, further down would be shown an elevation profile, satellite image, and statistics over what sub-technique has been skied where, at which speeds, and for how long. On the screenshot here the basic performance parameters are shown: cycle duration, cycle speed, cycle distance. Each cycle is colored differently according to the corresponding sub-technique. The small map to the right allows to better see where in the data we are.

Smart Segmentation

We have implemented smart algorithms which automatically detect all the segments which could be interest. For alpine skiing, for example, all runs are automatically extracted. For cross-country skiing, each lap skied on a particular track. For biathlon, each passage through the shooting range, including the shooting itself. For athletics, each sprint, run, or jump.

Screenshot of an alpine skiing smart segmentation result
Screenshot of an alpine skiing smart segmentation. On the upper part of the page the speed overview (similar to the measurement overview) is displayed, along with a top view. All the downhill parts are automatically extracted and can be marked for in-depth analysis in the list below. The algorithm further classifies the runs and will for example mark warm-up runs or other course settings with different colors, helping you to easily identify the runs you want to keep.

Video Synchronization

Videos are automatically synchronized with the data during video upload. Simply drag and drop the video files onto the corresponding field. For each video a segment will then automatically be created. For certain sports our algorithm is even able to recognize which athlete is in which video. It's so simple we don't even need to show a screenshot or explain more 😉.

Performance Feedback and Segment Comparison

In addition to "single segment feedback" there are numerous ways to compare performance between segments and over time. Some examples are shown here.

1. Side-by-side video player

Simultaneous playback of two videos side-by-side. The videos are automatically synchronized with respect to the position of the athletes at the start of each video. Playback can be at reduced speed or frame-by-frame. To resynchronize videos, each video can be played forwards or backwards independently of the other video.

Screenshot of the side-by-side video player for alpine skiing and snowboarding

2. Track Comparison

For cross-country skiing, all segments obtained from the same track can be compared. There are different analysis displays possible: continuous split times, speed comparison, section analysis.

The example to the right shows continuous split times for four 2km laps. Lap 2 was selected as reference and its time was set to zero. The other colored curves show the (relative) time difference to this reference lap for each meter.

Screenshot of the compare track feature with continuous time analysis

3a. Race Analysis: Cross-Country Skiing

For cross-country skiing and biathlon, a complete race can also be analyzed on a single page, with tabs for athlete-specific details and comparisons. The race analysis provides a general overview, times spent in each section (classified into uphill, downhill, mixed), compares continuous split times, provides sub-technique statistics, and does speed comparisons. For biathlon, all the shooting times will also be shown. The entire page can be exported as an HTML file which can be shared to persons not having access to the webapp.

The example to the right shows a race analysis for two athletes with three different legs: a long loop, followed by a short loop, followed by shooting. The race analysis automatically sorts all the segments and compare the right laps and loops. Shown here are the overview statistics for the sub-techniques of one athlete.

Screenshot of the race analysis for cross-country skiing, showing sub-techniques of one athlete

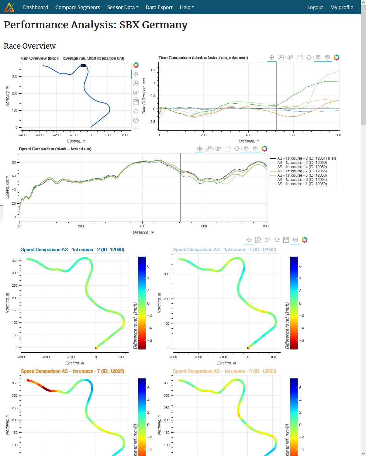
3b. Race Analysis: Alpine Skiing, Snowboard- and Ski-Cross

For alpine skiing, snowboard- and ski-cross (and related disciplines), all runs of a given day can be analyzed and compared. First, split times can be set on a map (after the race) for regular split time and section analysis. Second, all runs can also be compared with continuous split times and speed curves and comparisons.

Screenshot of the race analysis for alpine skiing, with continuous split times and speed comparisons

4. Compare Segments

For power and continuous centre of mass speed comparisons, track and field and cross-country skiing segments can be tagged accordingly. They can then be loaded for comparison, according to these tags, athletes, and dates. The continuous centre of mass speed also allows to efficiently compare the influence of different skiing or running techniques on the speed changes.

The example to the right shows the comparison summary. Further down on the page are different plots, showing continuous speed and corresponding cycle parameters.

Screenshot of the compare segments feature for cross-country skiing.

And there are many more comparison possibilities, specific for each sport. Such as 10 m split times for sprint running or jump parameters for ski jumping:

Screenshot showing the 10 m splits for one sprint measurement.
Screenshot showing the ski jumping performance overview.